首页
计量
标准
检验检测
认证认可
质量管理
品牌培育
知识产权
人才培养
其他服务
简介
×
忘记密码?
立即注册
登录
×
用户类型:
企业
专家
服务机构
发送验证码
发送中...
已阅读并同意以下协议
《服务协议》
和
《隐私协议》
已有账号
注册
×
发送验证码
发送中...
找回密码
新闻资讯
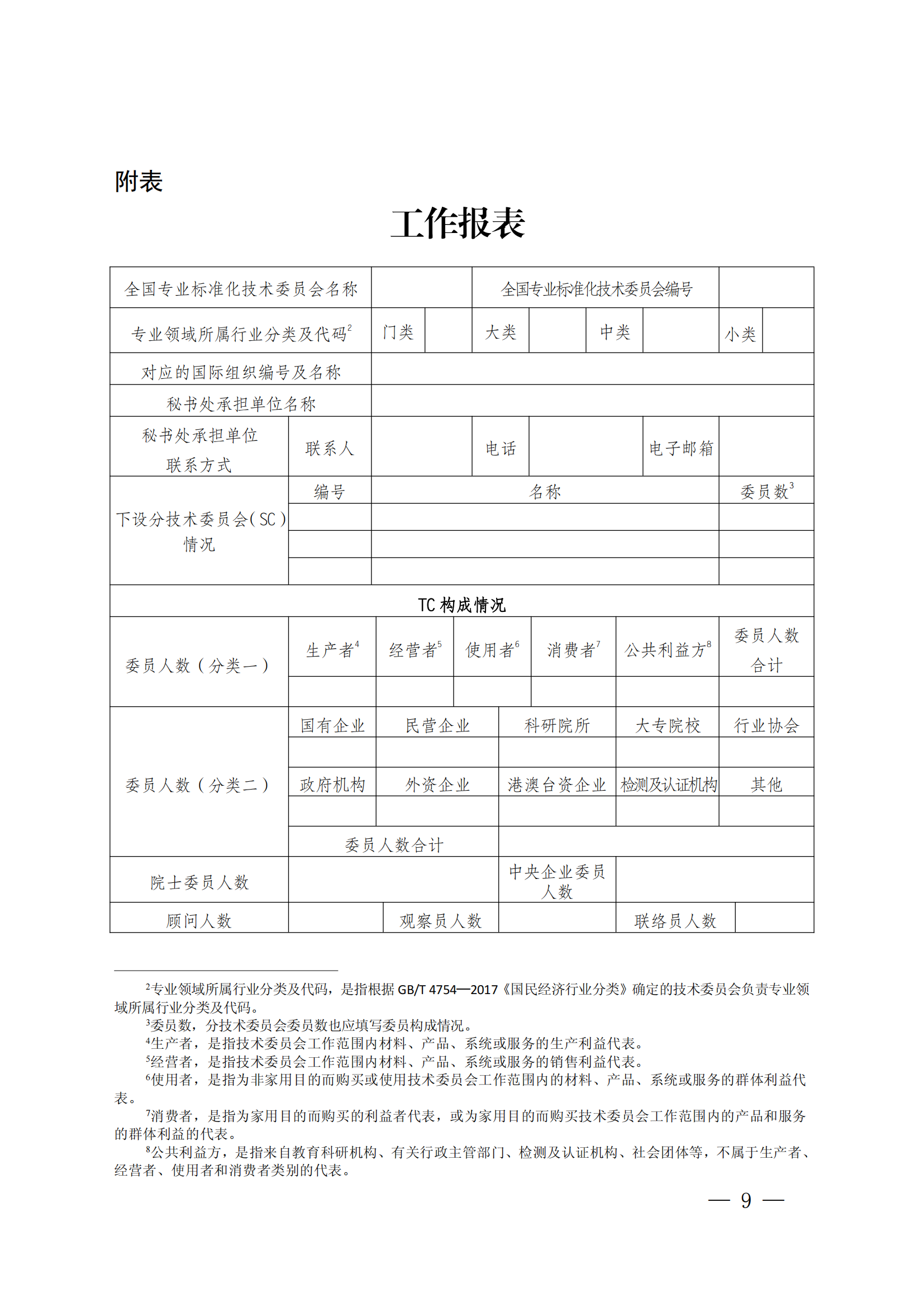
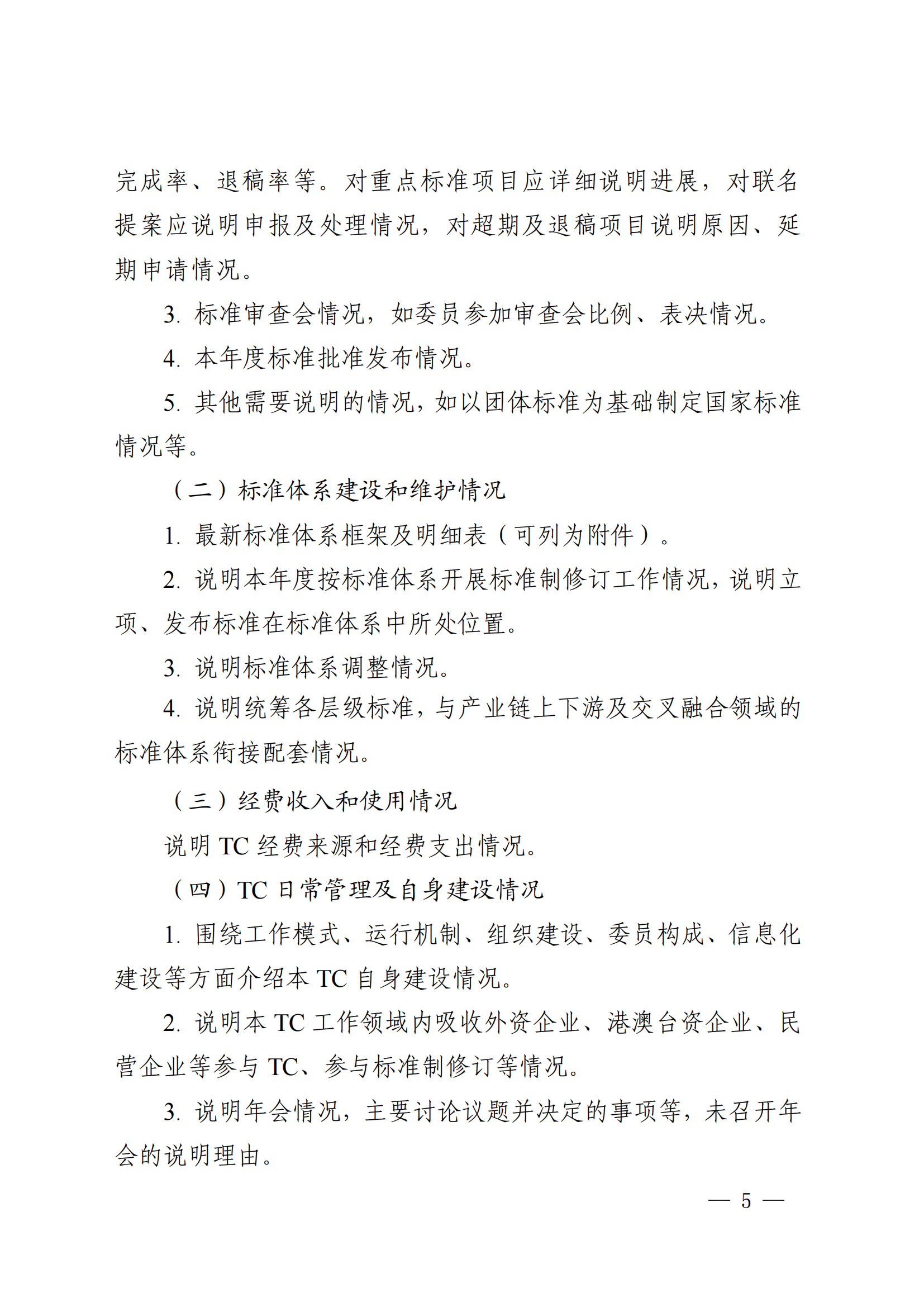
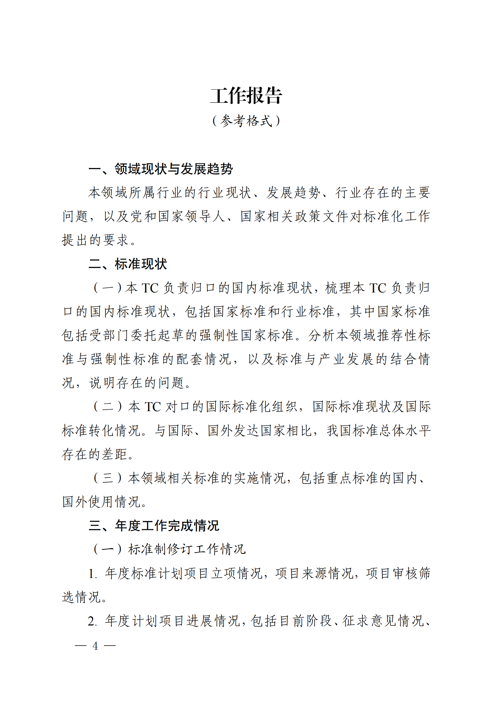
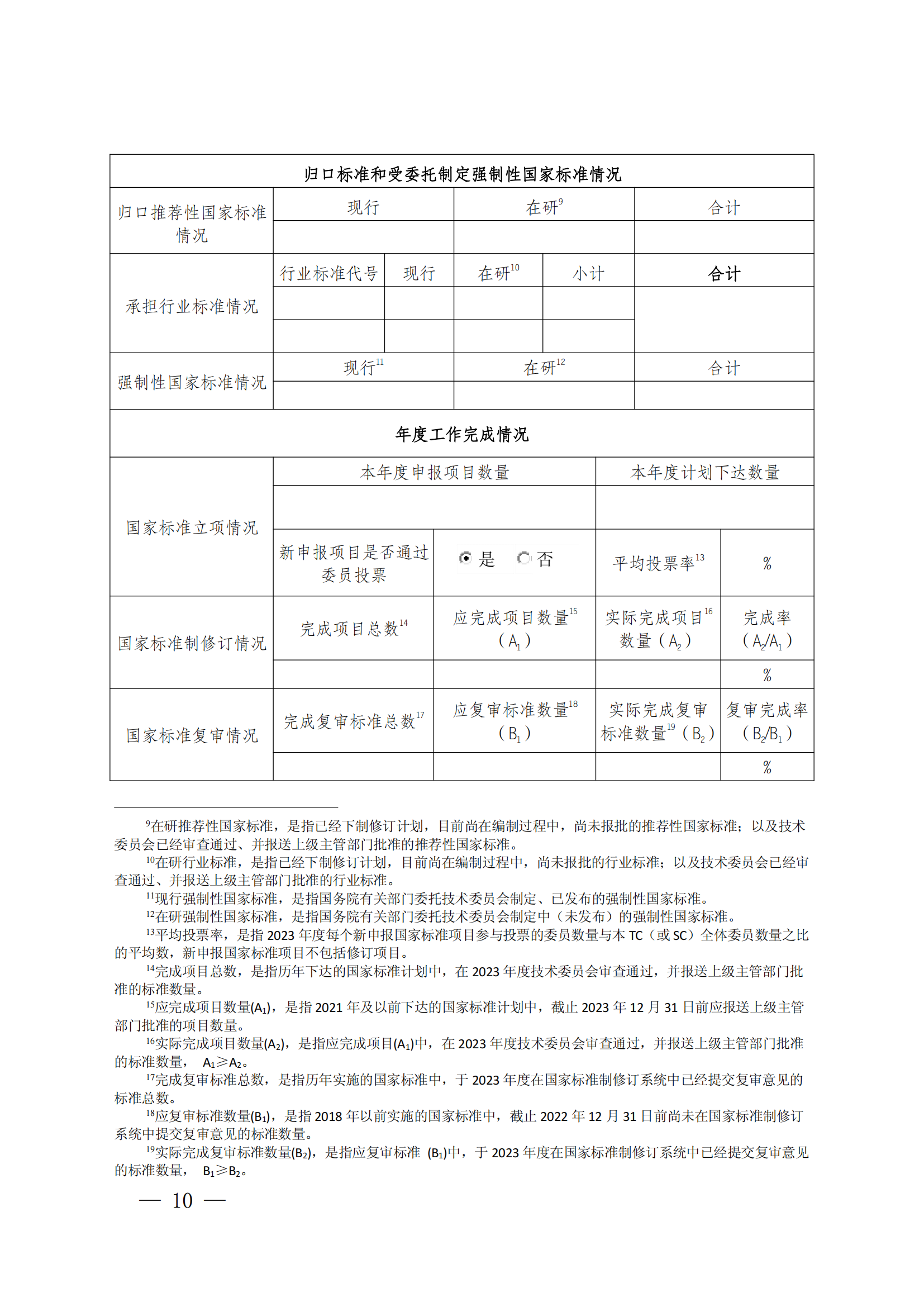
市场监管总局标准技术司关于报送2023年全国专业标准化技术委员会年度工作报告的通知
2023-11-29
来源:
通知信息 (sacinfo.org.cn)
上一篇:关于征求地方标准《废胎胶粉复合改性沥青路面技术规范》(征求意见稿)等15项地方标准意见的通知
下一篇:对湖南省认定机构2023年认定报备的第一批高新技术企业进行备案的公告
版权所有:汨罗市市场监督管理局 联系地址:汨罗市前进路99号
友情链接:
国家市场监督管理总局
湖南省市场监督管理局
汨罗市人民政府
Copyright © 2023 - 2024 汨罗市质量基础设施一站式服务平台