首页
计量
标准
检验检测
认证认可
质量管理
品牌培育
知识产权
人才培养
其他服务
简介
×
忘记密码?
立即注册
登录
×
用户类型:
企业
专家
服务机构
发送验证码
发送中...
已阅读并同意以下协议
《服务协议》
和
《隐私协议》
已有账号
注册
×
发送验证码
发送中...
找回密码
湖南名品
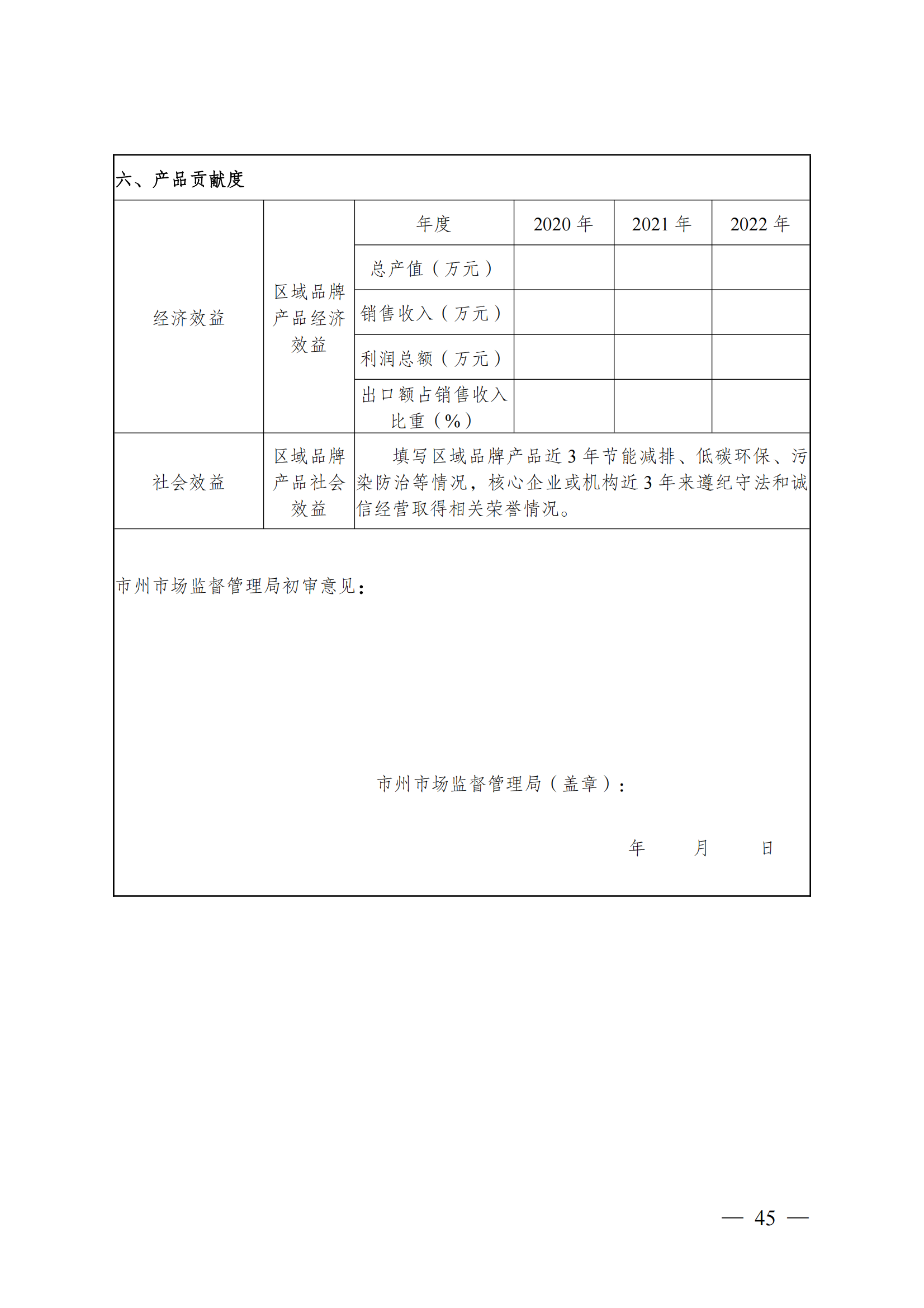
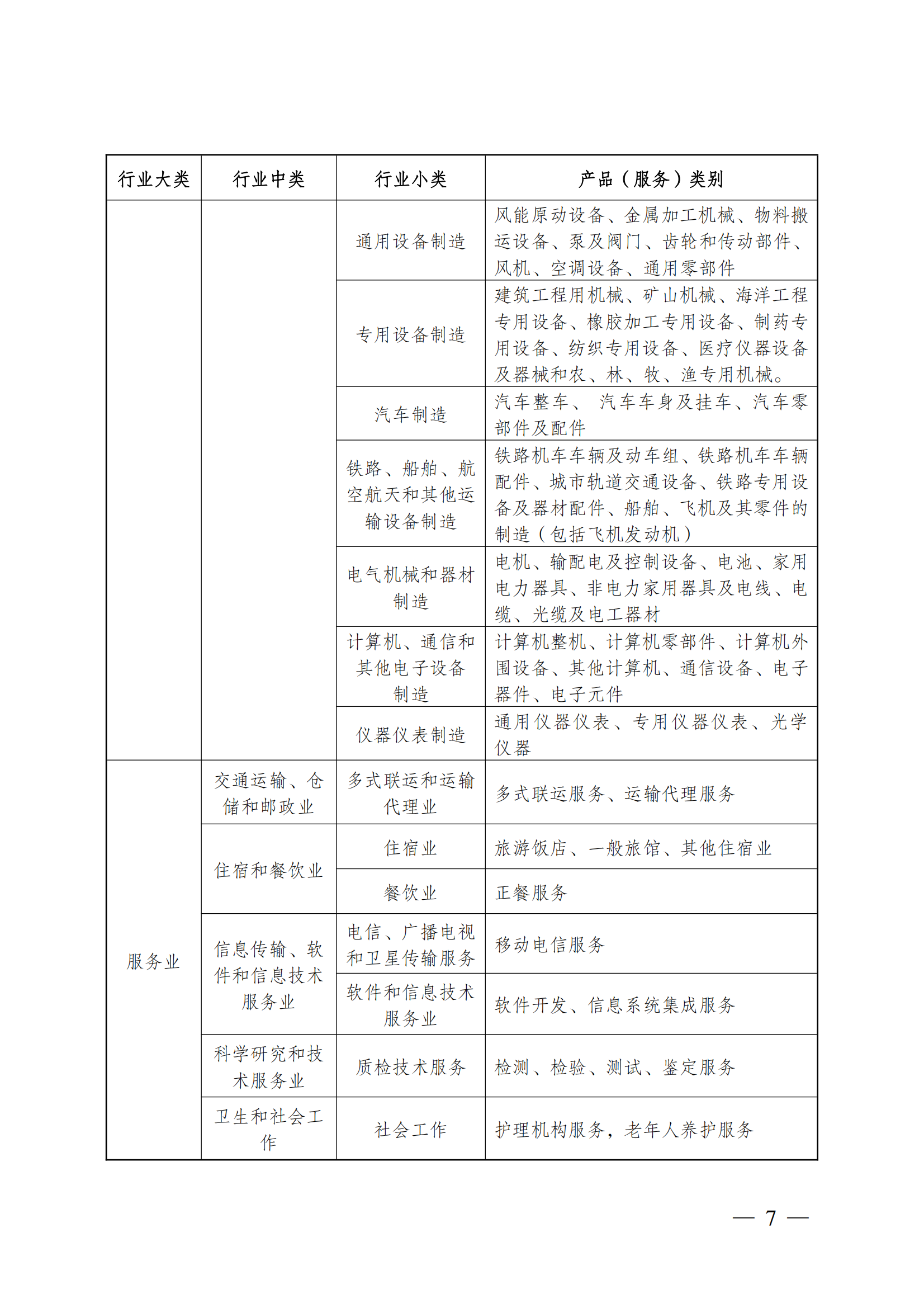
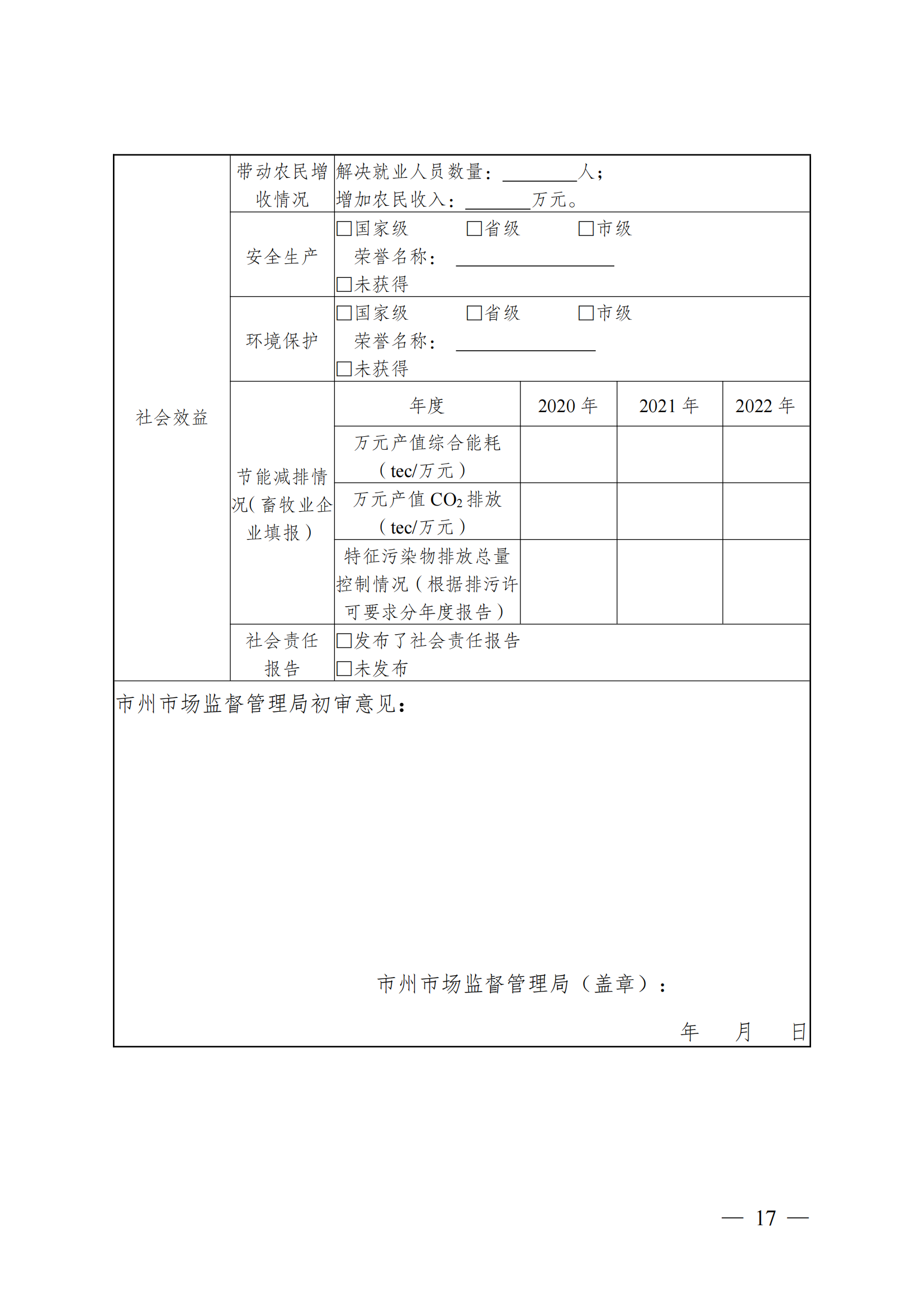
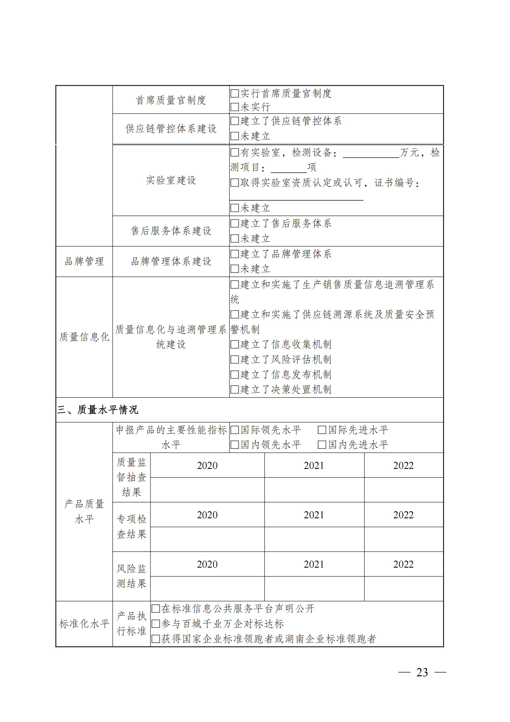
湖南省市场监督管理局关于开展2023年湖南名品评价工作的通知
2023-10-24
上一篇:没有了
下一篇:湖南省市场监督管理局关于印发《湖南名品评价管理暂行办法》的通知
版权所有:汨罗市市场监督管理局 联系地址:汨罗市前进路99号
友情链接:
国家市场监督管理总局
湖南省市场监督管理局
汨罗市人民政府
Copyright © 2023 - 2024 汨罗市质量基础设施一站式服务平台